抵押权变更登记办事指引
一、受理范围
(一)适用情形
本指引适用于抵押人和抵押权人抵押权变更登记的办理。
(二)符合下列条件的主体可提出申请:
1.抵押权变更登记,应当由抵押人和抵押权人共同申请;
2.因抵押人或抵押权人姓名、名称发生变化的,可单方申请;不动产坐落发生变化的,可由抵押人单方申请;
3.不动产发生转移导致抵押人发生变化的,可由抵押人或者抵押权人单方申请。
(三)受理条件
1.申请登记事项在本不动产登记机构的登记职责范围内;
2.申请材料齐全、符合法定形式;
3.申请人与依法应提交的申请材料记载的主体一致;
4.申请登记的不动产权利与登记原因材料记载的不动产权利一致;
5.申请内容与询问记录不冲突;
6.法律、行政法规规定的其他条件。
(四)政策、技术、数量等限制性规定
无。
二、办理方式
(一)网上办理
1.电脑端
网址:https://www.gdzwfw.gov.cn/
或按以下步骤进入:
— —进入珠海市不动产登记中心官网:https://bdc.zhuhai.gov.cn/;
— —点击“政务服务”;
— —搜索“抵押权登记(变更登记) ”;
— —进入“抵押权登记(变更登记) ”页面按提示办理。
或按以下步骤进入:
— —进入珠海市不动产登记中心官网:https://bdc.zhuhai.gov.cn/;
— —点击“网上申办”;
— —选择“抵押权登记(变更登记) ”页面按提示办理。
(二)现场窗口办理
1.珠海市不动产登记中心(市本级)服务大厅
办理地点:珠海市香洲区迎宾北路3333号珠海市民服务中心1号楼三楼不动产登记服务厅。
办公电话:0756-3355168。
2.珠海市不动产登记中心斗门分中心服务大厅
办理地点:珠海市斗门区白蕉镇虹桥四路斗门区行政服务中心一楼2号厅。
办公电话:0756-5310000。
3.珠海市不动产登记中心金湾分中心服务大厅
办理地点:珠海市金湾区金鑫路137号金湾区市民服务中心A1栋5楼珠海市不动产登记中心金湾分中心(不动产登记综合服务大厅)。
办公电话:0756-7263092。
金湾分中心驻高栏港服务窗口
办理地点:珠海市高栏港区高栏港大道2073号新源大厦3楼行政服务中心。
办公电话:0756-7712777。
4.珠海市不动产登记中心高新分中心服务窗口
办理地点:珠海市唐家金鼎南方软件园A3栋1楼。
办公电话:0756-3388802。
5.珠海市不动产登记中心横琴分中心服务窗口
办理地点:珠海市横琴港澳大道868号横琴市民服务中心2号楼政务服务中心二楼。
办公电话:0756-8841093。
(三)现场窗口服务时间
法定工作日9:00-12:00,14:00-18:00。
另,市民服务中心1号楼一楼自助服务厅提供24小时不动产登记自助查询、自助打证等服务。
三、办理流程
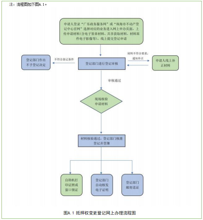
(一)网上办理流程


(二)线下办理流程

四、申请材料


五、办结时限与进度查询
(一)办结时限
承诺办结时限:1个工作日(姓名、名称、地址、身份证件号码变更即来即办、1小时办结)
法定办结时限:30个工作日
(二)进度查询
1.“广东政务服务网”办件进度查询
网址:https://www.gdzwfw.gov.cn/
2.“珠海不动产”微信公众号查询
进入“个人中心”——按提示操作进行“身份绑定”——完成后进入“办事大厅”——在“我要查 询”选择“登记信息查询”——选择“办理进度查询”
3.回执二维码查询
通过扫描受理回执单二维码进行查询。
六、收费信息
1.不动产登记费:不收费;
2.证书工本费:不收费。
七、办理结果

八、咨询渠道
咨询电话:0756-12345;0756-3355168
咨询地址:各办事窗口咨询专窗(见“二、办理方式中第(二)项”)
咨询网址:https://bdc.zhuhai.gov.cn/
微信号:珠海不动产
信函地址:珠海市香洲区迎宾北路3333号珠海市民服务中心1号楼南楼650室
九、投诉监督
投诉电话:0756-12345;0756-3268114
投诉地址:珠海市香洲区迎宾北路3333号珠海市民服务中心1号楼三楼不动产登记服务厅18号窗口
信函地址:珠海市香洲区迎宾北路3333号珠海市民服务中心1号楼南楼650室
十、法律救济
(一)行政复议
部门:珠海市法制局行政复议委员会办公室
地址:广东省珠海市香洲区迎宾北路3333号2号楼7层
电话:0756-2255940
(二)行政诉讼
部门:珠海市金湾区人民法院
地址:珠海市金湾区三灶镇金铭东路578号
电话:0756-7265286